发布时间:2020-01-14 09:25 我要投稿
评出20个2017年度产业集聚区,每个奖励500万,其中,郑州4个集聚区入选。7月12日,省政府通报了“关于2017年度产业集聚区和服务业‘两区’考核评价情况”。
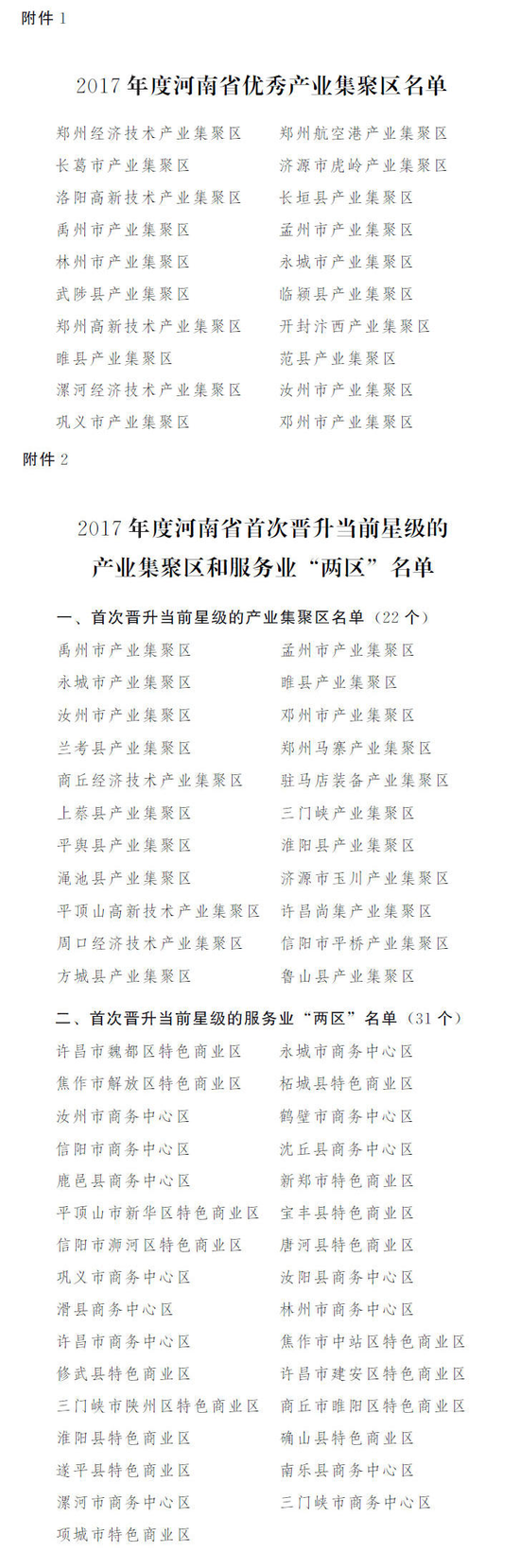
根据《河南省产业集聚区考核评价办法》和2017年度产业集聚区、服务业“两区”考核评价结果,省政府决定授予郑州经济技术产业集聚区等20个产业集聚区“2017年度优秀产业集聚区”称号,各奖励500万元;对首次晋升当前星级的禹州市产业集聚区等22个产业集聚区和许昌市魏都区特色商业区等31个服务业“两区”,各奖励300万元。
获得“2017年度优秀产业集聚区”的分别有:
郑州经济技术产业集聚区、郑州航空港产业集聚区、长葛市产业集聚区、济源市虎岭产业集聚区、洛阳高新技术产业集聚区、长垣县产业集聚区、禹州市产业集聚区、孟州市产业集聚区、林州市产业集聚区、永城市产业集聚区、武陟县产业集聚区、临颖县产业集聚区、郑州高新技术产业集聚区、开封汴西产业集聚区、睢县产业集聚区、范县产业集聚区、漯河经济技术产业集聚区、汝州市产业集聚区、巩义市产业集聚区、邓州市产业集聚区。
省政府要求,上榜单位再接再厉,持续提升发展质量和水平,更好发挥引领示范作用。同时,全省各产业集聚区、服务业“两区”要认真学习先进单位经验,加快向高质量发展转变,为推动全省转型发展攻坚取得突破性进展、建设先进制造业强省和现代服务业强省做出新的更大贡献。

《河南省表彰20个优秀产业集聚区 郑州占4席》由河南新闻网-豫都网提供,转载请注明出处:http://news.yuduxx.com/mszx/813111.html,谢谢合作!
豫都网版权与免责声明
1、未经豫都网(以下简称本网)许可,任何人不得非法使用本网自有版权作品。
2、本网转载其他媒体之稿件,以及由用户发表上传的作品,不代表本网赞同其观点和对其真实性负责。
3、如因作品版权和其它问题可联系本网,本网确认后将在24小时内移除相关争议内容。